Dueland Resistors in CRS+ rebuild
nspindel
Posts: 5,343
I'm thinking about swapping out the Mills resistors in the crossovers I'm building for the CRS+ project I'm doing for Dueland. The reading I've done seems to support people really liking them, and I'm looking to do these CRS+'s as all-out as I can. The CRS+ uses a single 2.7 ohm resistor in the crossover, and then a 0.5 ohm replaces the polyswitch, so a total of two in each crossover, so total of four are needed. These things are like $50 a piece, so we're talking $200 in resistors for the CRS+'s. I don't mind doing it, but my question is this - are they worthwhile in the polyswitch replacements? I've seen them used in place of the 2.7, but never the 0.5. I'm sure it can't hurt, but I'm wondering if they would be overkill in this case?
Good music, a good source, and good power can make SDA's sing. Tubes make them dance.
Post edited by nspindel on
Comments
-
I have a similar question. In reading the x-over, it would seem to me (uneducated in electronics) that a person could combine the .5 and 2.7 resistors into a single 3.2?
Secondly, the 5.8uf cap is in parallel with the 2.7 resistor in the schematic (for TL mod) - would that act to by-pass the resistor? Or, would it effectively halve that resistor's value? If it changes that value, why not just swap out the .5 with the value we want to end up with and put the 5.8uf cap in-line instead of parallel?
I would also like to use the Duelands, but would like to save unecessary investement if possible. -
The Dulands are worth every penny IMO.. The only reason I don't have them in the .5 (Poly) spot is I originally just had a jumper there, and I already had the Dulands in place before I decided to try a resistor (mills) in place of the jumper.
-
Ok that's the answer I wanted to hear Larry! Dave, I see where you're coming from, but I would only do that if I were not doing the TL mod. The 5.8 cap in parallel with anything other than 4.7 ohms would be out of spec, so I'll pass on that even though it means more money.....Good music, a good source, and good power can make SDA's sing. Tubes make them dance.
-
I used a 3.0 in a pair of 2B TL's and found the balance good. A 3.2ohm would probably be fine too.
FYI, if you special order them from Duelund you can get them in a shorter case, making it easier to fit on Polk's PCB."He who fights with monsters should look to it that he himself does not become a monster. And when you gaze long into an abyss the abyss also gazes into you." Friedrich Nietzsche -
I'm using Gimpod's board, so there's a bit more room to work with. If I get the shorter tubes, surely I must be sacrificing something, no? Otherwise why would they make them long, as I'm sure anyone working with them would prefer they be as small as possible. I'm inclined to go with the full size version, although with extra long leads. I'm assuming it would be wise to shrink tube over the exposed leads that are likely to be protruding in a less than optimal fashion?Good music, a good source, and good power can make SDA's sing. Tubes make them dance.
-
There is no Sacrificing in getting shorter tubes, and as a matter of fact I highly recommend you do so. I also highly recommend you ask for longer leads as well. I did this with upgrading my 1.2tl's.
I had a set of standard 2.7 Dulands and I had to add on to the leads to fit Gimpods boards for my CRS+ set..
Again worth the time and effort IMO.. -
So, you put the 5.8uf cap in parallel with the 3.0 (or 3.2) resistor and went from where the poly switch was to the end-point of the original 2.7 resistor?
That would still leave my question of how the 5.8uf cap affects the value of the resistor that it is in parallel with? -
BTW I have a set of rings for the binding post cups but I do not have a drill template for them..
-
Really? That's interesting, so why make the long ones as standard? I would think those massive resistors are an inconvenience in just about any use case, so what's the point of having them so long if they don't offer some benefit over the shorter ones?
I've been studying your photos, Larry. I'm also going to have to deal with the replacement Jantzen 0.4mH coil in that corner, so laying out the Duelands is going to be a bit tricky. I'm thinking I'll want to rotate the 2.7 Dueland 90 degrees counter clockwise from how you did it, so it will lay between the 5.8 cap and the 0.4mH coil. Then if I should have enough room behind the 20 and 12 caps to lay the 0.5 ohm Dueland without interfering with the 0.4mH coil.Good music, a good source, and good power can make SDA's sing. Tubes make them dance. -
So, you put the 5.8uf cap in parallel with the 3.0 (or 3.2) resistor and went from where the poly switch was to the end-point of the original 2.7 resistor?
That would still leave my question of how the 5.8uf cap affects the value of the resistor that it is in parallel with?
You must still need a jumper for the poly though. I will not be doing this, btw, I'm going to use two resistors.Good music, a good source, and good power can make SDA's sing. Tubes make them dance. -
BTW I have a set of rings for the binding post cups but I do not have a drill template for them..
Outstanding! Can you pm me what I will owe you for them and I'll get you paid right away. Larry, you are definitely the Lord of the Rings!Good music, a good source, and good power can make SDA's sing. Tubes make them dance. -
You can also try and mount the resistor on the back side of the board. This is why you won't see that resistor in photos of my 1.2tl boards..
-
BTW I have a set of rings for the binding post cups but I do not have a drill template for them..
I'm interested in these - I received the set that you sent last week and would like to go all out. Can you PM me with details when you get a minute or two? -
I had to scrounge up these two rings.. I never really set up to run a bunch of these..
-
The one problem with mounting them on the back of the board is that then they can't smile for the camera! Once I close these babies up, all I'll have to look at are the pics :biggrin:Good music, a good source, and good power can make SDA's sing. Tubes make them dance.
-
I knew there had to be a catch.... Emailed Dueland, and they were kind enough to reply on a Sunday. The short tube version is only rated at 5 watts, the longer ones are 10 watts. I'll be going with the long ones with extra long leads, so I'll make them work.Good music, a good source, and good power can make SDA's sing. Tubes make them dance.
-
nspindel, could you PM me what the cost for these was?
Also, does anyone know the answer(s) to my questions about the the combined resister values and how the parallel cap for the 2.7 affects it's value? -
Dueland just emailed me again, apparently the 0R5 only comes as a 5-watt, even the long version. Should I be concerned using 5w resistors in the crossover? If the long version is 5w, then obviously I'll use the small.
Also, the 0R5 and the 2R7 are in series with each other, although the 2R7 has the 5.8uF cap in parallel. My question is, if the 0R5 is only 5w, does it make any difference if the 2R7 is rated at 10w? If having the 5w resistor in the circuit essentially makes the 10w in series with it overkill, then I may as well use the short versions for both and have both the 0R5 and 2R7 be only 5w.
Sorry if I'm being overly concerned over all this, but if I'm going to be spending $200 on resistors.....
Dave, I haven't gotten any final pricing from them yet, I'll let you know as soon as I do.Good music, a good source, and good power can make SDA's sing. Tubes make them dance. -
Anyone have any advice on the 5-watt vs. 10-watt issue for using the Dueland in place of the polyswitch? Should I stay away from resistors rated 5w?Good music, a good source, and good power can make SDA's sing. Tubes make them dance.
-
Just saw this thread (been gone researching a little project for you guys, Later on this).
Those 5 watt Dueland shorts will work just fine as the original resistors were rated 5 watts. Toolfan66 used them in his 1.2TL's with very good results.
A suggestion on placement, Look at attached pic.
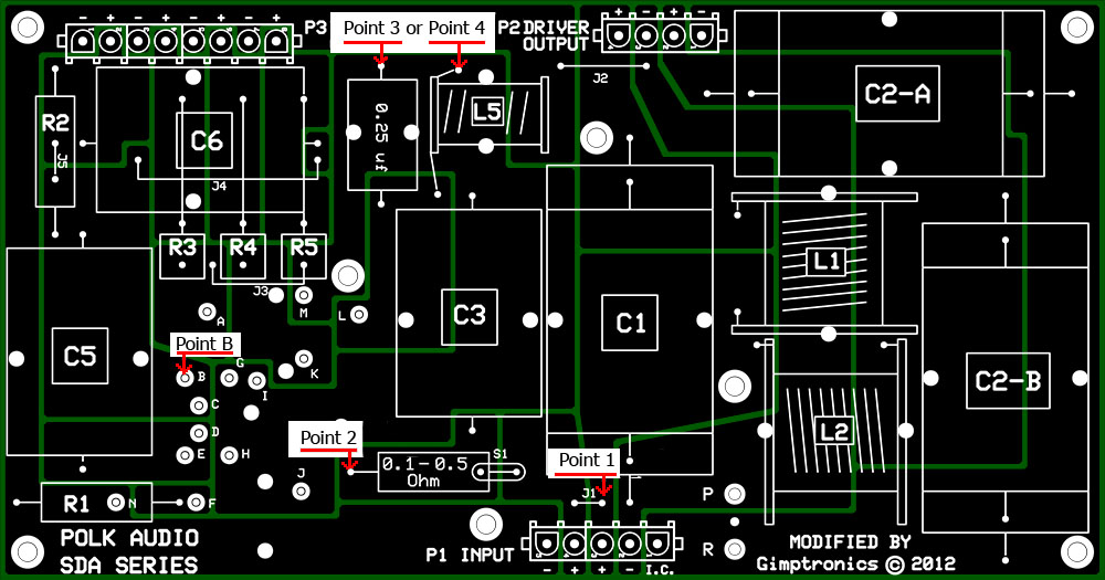
Remove J1 and the Mills 0.5 Ohm resistor then solder the Dueland 0.5 Ohm resistor in at points #1 and #2.
Remove the Mills 2.7 Ohm resistor then solder the Dueland 2.7 Ohm resistor in at points B and #3.
Attachment not found.
Hope this helps.“The two most important days in your life are the day you are born and the day you find out why.” ~ Mark Twain -
Ok, cool. Thanks for the advice!Good music, a good source, and good power can make SDA's sing. Tubes make them dance.
-
What gimpod said...unless you had issues with the original resistors, 5w should be fine for a HF circuit.Anyone have any advice on the 5-watt vs. 10-watt issue for using the Dueland in place of the polyswitch? Should I stay away from resistors rated 5w?"He who fights with monsters should look to it that he himself does not become a monster. And when you gaze long into an abyss the abyss also gazes into you." Friedrich Nietzsche -
@gimpod, looks like this is one of the threads where all the photos disappeared. Can you re-post the photo you used in post 21 please?Good music, a good source, and good power can make SDA's sing. Tubes make them dance.
-
Sorry I can't find that drawing so I'll just redo it and get it uploaded ASAHP.@gimpod, looks like this is one of the threads where all the photos disappeared. Can you re-post the photo you used in post 21 please?
“The two most important days in your life are the day you are born and the day you find out why.” ~ Mark Twain -
Cool. Thanks Tony!Good music, a good source, and good power can make SDA's sing. Tubes make them dance.
-
My Duelands are shipping from Denmark today, finally! Hoping to have them next week (they need to go to pcx in Canada first...). I finished the veneering, so once those Duelands arrive I am in business!Good music, a good source, and good power can make SDA's sing. Tubes make them dance.
-
Here ya go.
The Dueland 0.5 Ohm resistor go's in at points #1 and #2.
The Dueland 2.7 Ohm resistor go's in at points B and #3 or #4 which ever one gives the best fit.
Note: Black is the copper traces and green is the space in between.“The two most important days in your life are the day you are born and the day you find out why.” ~ Mark Twain -
Awesome! Thank you!Good music, a good source, and good power can make SDA's sing. Tubes make them dance.



